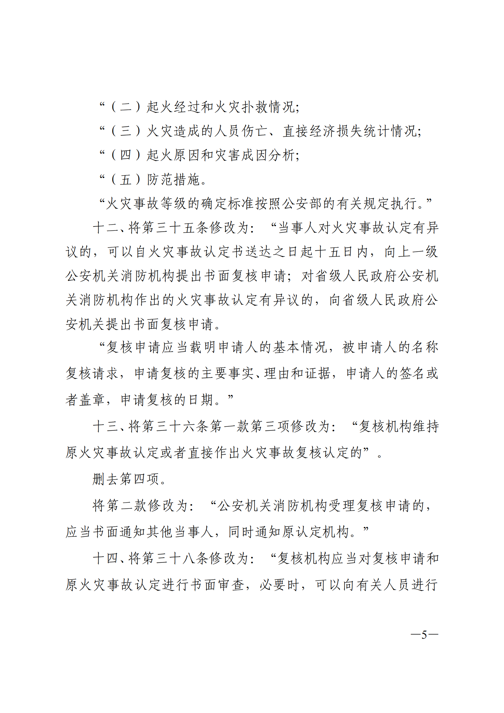
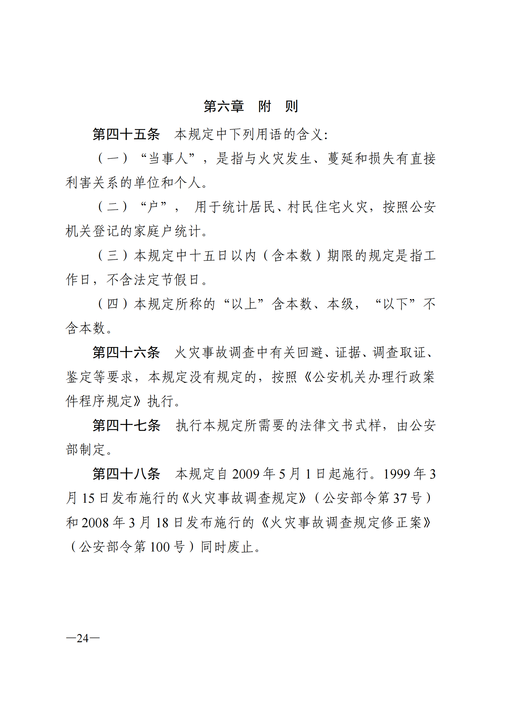
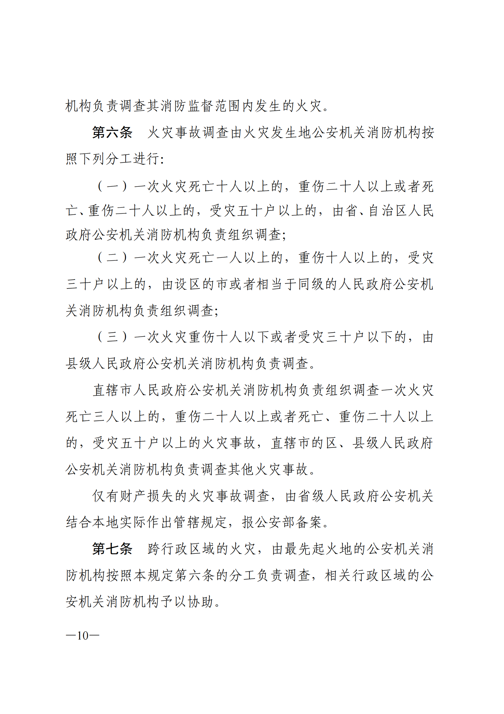
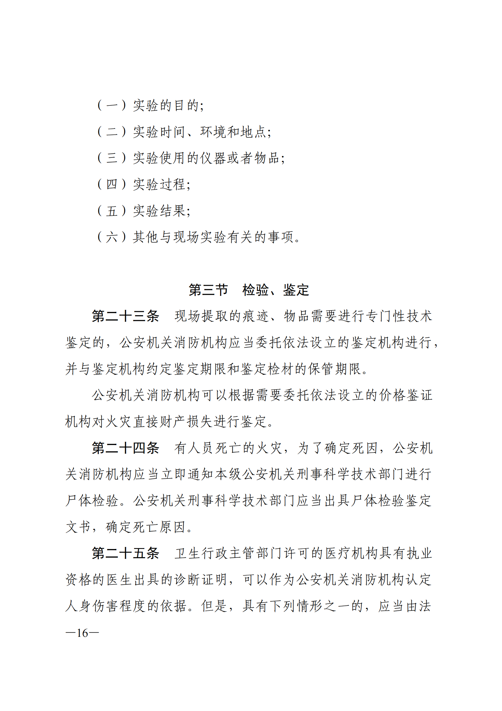
协会首页
新闻资讯
通知公告
会员风采
协会党建
法规标准
专题报道
安全培训
协会介绍
首页
>
法规标准
>
详情
火灾事故调查规定(公安部令第121号)
发布日期:2025-08-27 11:24
点击数:2194
15、《火灾事故调查规定》(公安部令第121号).doc
15、《火灾事故调查规定》(公安部令第121号).pdf