协会首页
新闻资讯
通知公告
会员风采
协会党建
法规标准
专题报道
安全培训
协会介绍
首页
>
法规标准
>
详情
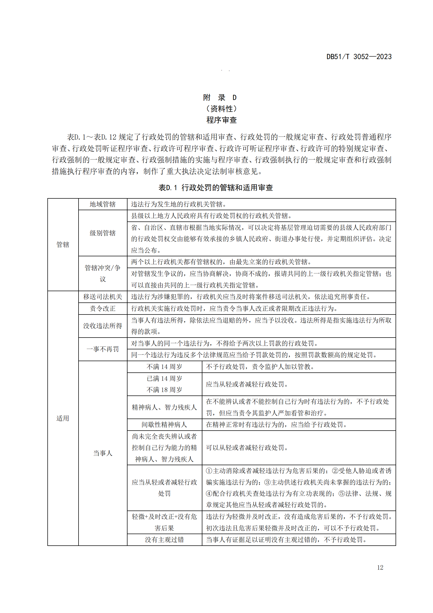
四川省重大执法决定法制审核事项规则DB51/T 3052-2023
发布日期:2025-08-27 10:18
点击数:1779
5、四川省重大执法决定法制审核事项规则DB51T 3052-2023.pdf