协会首页
新闻资讯
通知公告
会员风采
协会党建
法规标准
专题报道
安全培训
协会介绍
首页
>
法规标准
>
详情
中华人民共和国行政复议法
发布日期:2025-08-26 10:12
点击数:1706
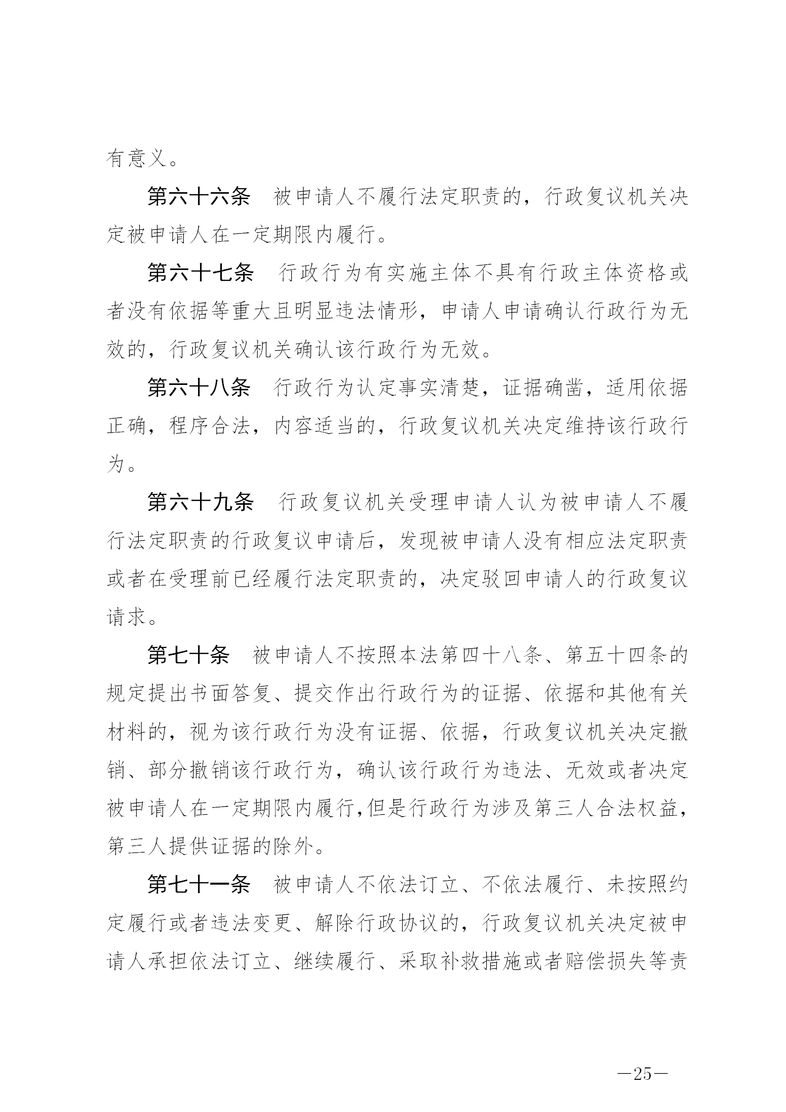
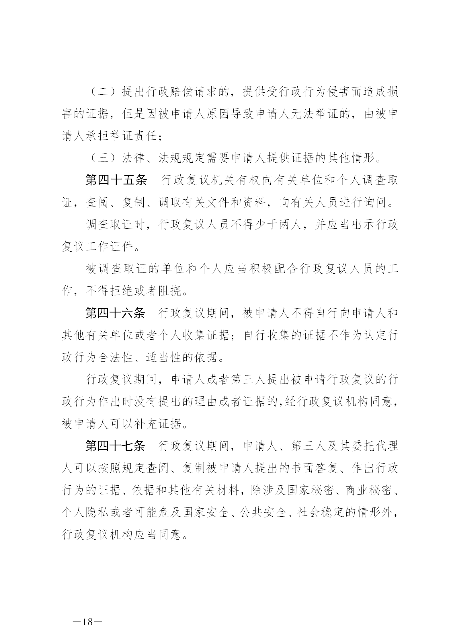
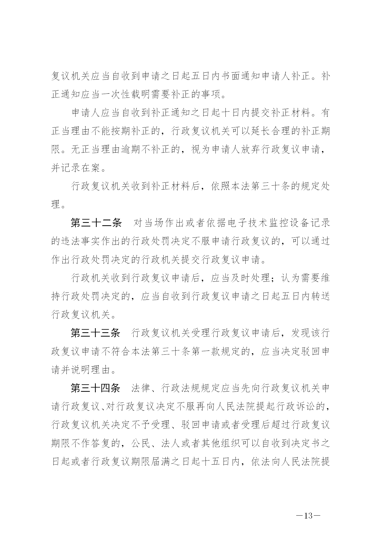
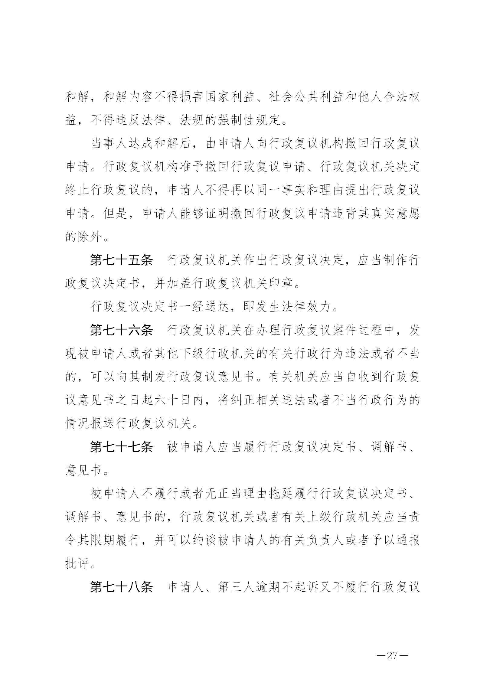
附件:中华人民共和国行政复议法.docx